专为高中生提供有价值的资讯
江苏2025高考物理试题估分方法 含试卷评析及难不难
山西2025高考物理试题估分方法 含试卷评析及难不难(山西卷)
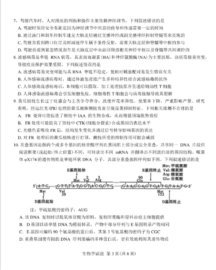
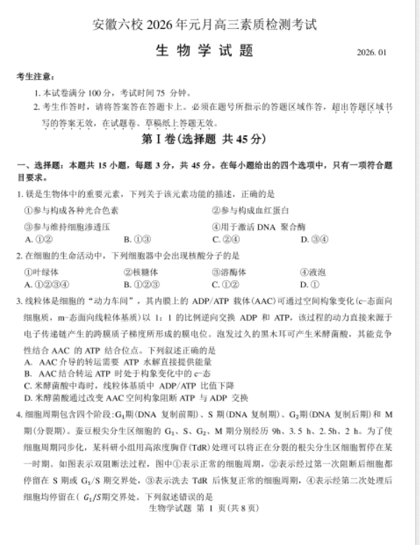
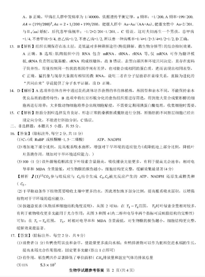
安徽六校2026届高三1月联考生物试题及答案
安徽六校2026届高三1月联考化学试题及答案
泰山教育联盟2026届高三1月联考化学是题及答案解析
九师联盟2026届高三12月联考教学质量监测生物试题及答案解析
九师联盟2026届高三12月联考教学质量监测物理试题及答案解析
九师联盟2026届高三12月联考教学质量监测化学试题及答案解析
炎德名校联考联合体2026届高三年级1月联考生物试题及答案解析
炎德名校联考联合体2026届高三年级1月联考化学试题及答案解析
Copyright 2019-2029 http://www.dangshu.com 【当书网】 皖ICP备19022700号-8
声明: 本站 所有软件和文章来自互联网 如有异议 请与本站联系 本站为非赢利性网站 不接受任何赞助和广告