专为高中生提供有价值的资讯
北京高考2025语文试题难不难 含语文试卷估分方法
广西高考2025语文试题难不难 含语文试卷估分方法
九师联盟2026届高三12月联考教学质量监测语文试题及答案解析
炎德名校联考联合体2026届高三年级1月联考语文试题及答案解析
广州零模2026届广州高三12月调研测试语文试题及答案解析
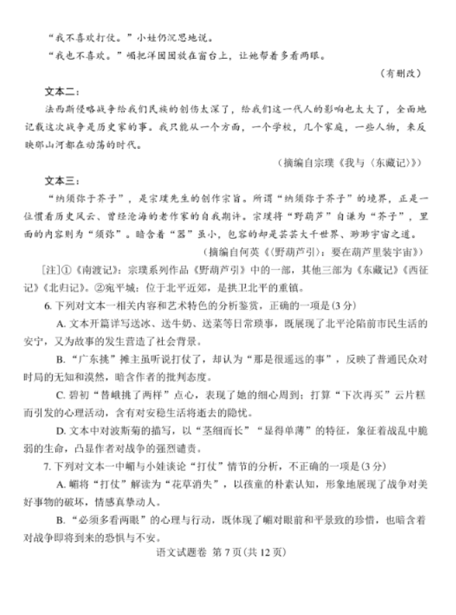
2026届江西九江十一校高三第一次联考语文试题及答案解析
2026届安徽A10联盟高三上学期11月期中质量检测语文试题及答案解析
2026届广州市南沙区高三上学期期中考试语文试卷
2026届济南市长清区高三上学期期中学习质量检测语文试卷
九师联盟2026届高三上学期10月月考语文试题及答案汇总
Copyright 2019-2029 http://www.dangshu.com 【当书网】 皖ICP备19022700号-8
声明: 本站 所有软件和文章来自互联网 如有异议 请与本站联系 本站为非赢利性网站 不接受任何赞助和广告